minpic01.jpg

Ekkehard Pofahl

Fernregie

`Black Box´ für fernbedienten Videoschnitt - Teil 1

Ausgesprochen wenig Aufwand muß man treiben, um seinen PC in einen komfortablen Analog-Video-Schnittplatz mit lernfähiger IR-Fernbedienungsfunktion zu verwandeln. Selbst ein Rechner der vorletzten Generation ist dazu geeignet - Voraussetzung sind lediglich Windows 3.1 und unser Projekt `IRdeo´.

Unterthema: Stückliste

Bitte beachten Sie auch diese Ergänzung!

Bitte beachten Sie auch diese Ergänzung!

IRdeo ist zum einen eine lernfähige Fernbedienung, zum anderen ein Interface für eine unter Windows realisierte Schnittsteuerung für Sony- und Panasonic-Geräte (Control-L- und Edit-Code-kompatibel). Die Fernbedienungsfunktion wird für die Steuerung der Videogeräte beim Schneiden benötigt, sie läßt sich aber auch unabhängig von dieser Aufgabe verwenden - und zwar universeller und flexibler als alle Fernbedienungen auf dem Wohnzimmertisch. Im ersten Teil des Artikels steht diese Anwendung im Vordergrund.

Autodidakt

Der Hardwareaufwand zum Senden von Infrarotbefehlen mit dem PC ist denkbar gering: eine Infrarot-Sendediode für siebzig Pfennig und ein Vorwiderstand an der seriellen Schnittstelle genügen eigentlich [1]. Steht keine Bibliothek mit Infrarotbefehlen zur Verfügung, sollte man einen Infrarotempfänger zum Erlernen vorsehen. Auch hier ist der Aufwand überschaubar: ein integrierter IR-Empfänger mit 3-Pin-Anschluß plus Pegelanpassung. Die serielle Schnittstelle des PC erledigt neben dem Timing auch die Spannungsversorgung der Empfängerschaltung.

Um den Nachbau zu erleichtern, gibt es IRdeo (so heißen Hard- wie Software) als gedruckte Platine von eMedia (siehe Inserentenverzeichnis). Damit sich der Aufwand auch lohnt, ist auf der IRdeo-Platine neben der lernfähigen Fernbedienung ein Interface für maximal drei Videogeräte (Sony oder Panasonic [2]) untergebracht, über die der Rechner unter anderem den aktuellen Zählerstand der Zuspieler übermittelt bekommt. Die Benutzung dieses Interface zum Schneiden von Videofilmen oder allgemein zum Steuern von Videogeräten beschreiben wir voraussichtlich in der nächsten c't.

Durch Teilbestückung kann man sich auf das Infrarotinterface beschränken. Die Adaption dieser Idee auf andere Computer (z. B. Macintosh) sollte ohne viel Aufwand möglich sein: die Spezifikation der seriellen Schnittstelle ist einer der ältesten und immer noch gültigen Standards in der schnellebigen Computerbranche.

PC sieht rot

Infrarot und Computer? Das gibt´s doch schon ... Richtig, das `das´ heißt IrDA und ist nach der Infrared Data Association benannt, die 1993 gegründet wurde und Hardware- und Software-Standards für die Infrarot-Datenübertragung (www.IrDA.org) erarbeitete (siehe auch S. 316). Die richtige Software vorausgesetzt, kann man diese Schnittstelle auch zur Steuerung der Haushaltsgeräte wie Videorecorder und Fernseher einsetzen. IrDA ist allerdings nur bis zu einer Entfernung von 1 m spezifiziert; die neueren Standards gehen gar auf 30 cm herunter, um höhere Datenraten sicher übertragen zu können. Die meisten Desktop-Computer haben noch keine IrDA-Schnittstelle, obwohl sie auf den Motherboards oft vorgesehen ist. Deswegen wurde das Thema `Infrarot-Fernsteuerung mit der IrDA-Schnittstelle´ zunächst zurückgestellt.

Roter Blitz

Im Gegensatz zur Infrarot-Datenübertragung, wo jedes Bit zählt, benutzen die meisten Fernbedienungen eine mit 30 bis 40 kHz (meist 38 kHz) gepulste Infrarotstrahlung. Ein Impuls dauert bei 38 kHz circa 27 µs. Die Information ist nun in unterschiedlich langen Impulspaketen verpackt. Diese `Bursts´ dauern typischerweise zwischen 0,4 und 4 ms. Auf der Seite der Empfänger werden heute integrierte Infrarotdetektoren eingesetzt, die neben der Photodiode einen Vorverstärker und eine Impulsaufbereitung enthalten und die empfangenen Impulse in handliche Pakete zusammenfassen. Das Format und die Länge der Infrarotdatenpakete ist wiederum sehr variabel. Es gibt Telegramme, deren Grundform aus über 45 verschieden langen Impulsen besteht (Panasonic), daneben auch sehr kurze mit 13 Impulsen (Sony). Die Grundform der Telegramme wird für einen Tastendruck der Fernbedienung mehrere Male wiederholt. Die Wiederholungsrate hängt vom Fabrikat und von der Dauer des Tastendruckes ab und beträgt typischerweise zwischen 1 und 10/s. Die beschriebenen Grundprinzipien sind beliebig kombinierbar, was die verschiedenen Hersteller auch leidlich nutzen. Die bisher untersuchten Geräte arbeiten bis auf eine Ausnahme (ein Loewe-Fernseher aus dem Jahre 1981) alle nach diesem Prinzip.

Um herauszubekommen, wie eine Fernbedienung `blitzt´, gibt es - neben dem hier vorgestellten IRdeo-Interface - verschiedene Möglichkeiten. Die einfachste besteht darin, die Ansteuerinformationen mit einem Speicheroszilloskop direkt an der Infrarotsendediode der Infrarotfernsteuerung abzunehmen. Jeder Besitzer eines PC mit Soundkarte und einem besseren Soundbearbeitungsprogramm kann diese Information auch ohne teures Meßequipment erhalten. Wer um die Integrität seiner Originalfernbedienung fürchtet (bei heutigen Konstruktionsmethoden nicht unberechtigt), sollte solche Experimente mit einer Zweitfernbedienung durchführen.

Zu Befehl

Um einen Infrarotbefehl sichtbar zu machen, werden die Signale der Fernbedienung an der Infrarotsendediode einer Fernsteuerung abgenommen und per Klinkenstecker in den Line-Eingang eines Multimedia-PC gegeben. Mit dem Shareware-Programm `Cool´, das übrigens in der Sharewaresammlung der c't 6/97 enthalten war, können sodann in grober Auflösung die Wiederholrate, die Befehlslänge und die Pausendauer zwischen zwei Impulsgruppen bestimmt werden. Interessanterweise unterscheidet sich häufig die Pausendauer der Befehle zwischen der Originalfernbedienung und den vorprogrammierten Exemplaren. Die gesteuerten Geräte sind offenbar recht tolerant.

Puls und Pause

Die einfachste Möglichkeit, eine lernfähige Fernsteuerung zu konstruieren, besteht darin, den Strahl der Infrarotsendediode mit hoher Auflösung aufzuzeichnen und genauso wiederzugeben. Die erste Vereinfachung ist, bei der Erkennung nicht jeden einzelnen der 38-kHz-Pulse zu erfassen, sondern die Länge der Impulsgruppen und Pausen zu bestimmen. Dies ist die Grundphilosophie des hier vorgestellten Projektes bei der Erkennung von Infrarotbefehlen. Damit sollten die Kommandos auch der exotischsten Fernbedienung zu dekodieren sein, sofern sie als gepulste Information ausgegeben werden.

Bei Infrarotbefehlen, die oft über rund 100 ms lang sind, ist es nahezu zwangsläufig, daß irgendein Interrupt im PC die Messung stört und das aufgenommene Timing verfälscht. Da die Befehle jedoch mehrfach wiederholt werden, kann man solche Störungen durch Mittelung und Ignorieren von Ausreißern sehr gut ausgleichen.

Ist der Befehl aufgezeichnet, wird aus der kürzesten Impulsgruppe und der kürzesten Pause zwischen zwei Impulsgruppen der Mittelwert gebildet. Dieser Mittelwert bildet die Basiszeiteinheit. Ist eine Pause länger als das Zwanzigfache dieser Basiszeiteinheit (empirisch ermittelt), kann man annehmen, daß eine Pause zwischen zwei identischen Befehlen vorliegt.

Um zu einer handlichen Notation bei der Impulsaufzeichnung zu gelangen - statt `Zwei Dünne, zwei Dicke, ein Mitteldicker, ein Dünner, zwei Mitteldicke´ -, kann man die Impulsgruppen und Pausen auch als Verhältnis zur Basiszeiteinheit ausdrücken. Der `Play´-Befehl eines Sony-Camcorders sieht dann so aus:

µsArtBasiseinheiten
2422Impulsgruppe4 · 1 = `1111´
601Pause1 · 0 = `0´
610Impulsgruppe1 · 1 = `1´
601Pause1 · 0 = `0´
1212Impulsgruppe2 · 1 = `11´
601Pause1 · 0 = `0´
610Impulsgruppe1 · 1 = `1´
601Pause1 · 0 = `0´
1212Impulsgruppe2 · 1 = `11´
601Pause1 · 0 = `0´
1214Impulsgruppe2 · 1 = `11´
601Pause1 · 0 = `0´
610Impulsgruppe1 · 1 = `1´
600Pause1 · 0 = `0´
608Impulsgruppe1 · 1 = `1´
601Pause1 · 0 = `0´
1214Impulsgruppe2 · 1 = `11´
601Pause1 · 0 = `0´
1212Impulsgruppe2 · 1 = `11´
601Pause1 · 0 = `0´
1212Impulsgruppe2 · 1 = `11´
601Pause1 · 0 = `0´
608Impulsgruppe1 · 1 = `1´
601Pause1 · 0 = `0´
608Impulsgruppe1 · 1 = `1´

Wiederholungsfaktor: 5

Basiszeiteinheit: 604 µs

Pause zwischen zwei Befehlen: 24,8 ms

Die `krummen´ Zahlen erklären sich daher, daß diese Werte von IRdeo bestimmt wurden und systembedingt ein gewisses Grundrauschen aufweisen. Schreibt man die ermittelten Einsen und Nullen hintereinander als Hex-Zahlen nieder und füllt die letzte Zahl gegebenenfalls mit Nullen auf, ergibt sich die Folge $F5, $AD, $AB, $6D und $40 - und die könnte man sich notfalls sogar im Kopf merken.

Timing-Tricks

Es ist etwas kompliziert, im PC unter Windows ein genaues Timing im Mikrosekundenbereich zu garantieren. Um ohne externe Zeitgeber, externe Mikrocontroller oder auch interne Timer auszukommen, macht dieses Projekt einen statistischen Ansatz und mittelt in seinen Zeitschleifen die Interrupts heraus. Als definierte Referenzzeit gilt die Zeitdauer, die ein Zeichen zum Versenden mit 9600 bps aus der seriellen Schnittstelle benötigt: eine Millisekunde.

Dieses Verfahren ist ohne eine Änderung des Codes unter DOS, Windows 3.1x und Win 95 einsetzbar. Unter NT scheitert die Routine, da dort der serielle Baustein exklusiv nur vom System bedient werden kann. Ein direkter Zugriff mit `Port´- oder Assemblerbefehlen wird vom System gesperrt.

Lernbedienung

Das Programm IRdeo ist in Delphi geschrieben und eine universelle, lernfähige Fernbedienung unter Windows, deren Größe und Aussehen weitgehend selbst bestimmt werden können. Die Software stellt keine besonderen Voraussetzungen an das System und dürfte auf jeder Win-3.1x- und Win-95-Plattform laufen; nur ein 80386-Prozessor mit 20 MHz sollte es schon sein. Außer der ausführbaren Programmdatei sind keine weiteren Hilfsdateien oder Einstellungen am System erforderlich. IRdeo `schmutzt´ nicht im System herum, man kopiert es zur Installation einfach in ein Verzeichnis.

Wird das Programm zum ersten Mal aufgerufen, muß die gewünschte Schnittstelle und das Timing des Rechners bestimmt werden. IRdeo läuft unabhängig davon, ob die Hardware schon an den Rechner angeschlossen ist. Das Einmessen dauert rund 30 Sekunden und muß normalerweise nur einmal pro Rechner gemacht werden.

minpic02.jpg

Das IRdeo-Projekt kommt mit einer einseitigen Platine aus, die allerdings einige Drahtbrücken bedingt. Die dunkle IR-Leuchtdiode auf unserem Prototyp muß natürlich noch in Richtung der Empfänger abgebogen werden.

Sodann erfolgt der Vorschlag, eine Datei mit der Defaultbelegung der Fernbedienung anzulegen. Diesem Vorschlag kann man ohne Bedenken Folge leisten. Einige fertige `Fernsteuerungen´ für Sony und Panasonic liegen dem Programm bei und können per `Laden´ ausprobiert werden. Diese les- und editierbaren ASCII-Dateien mit der Erweiterung `.cdx´ legen fest, an welcher Stelle auf dem Schirm die Fernbedienung erscheinen soll, wie groß sie selbst und wie groß die Tasten sind. Jede belegte Taste ist mit den charakteristischen Eigenschaften Beschriftung, HEX-Code und Impulsfolge vertreten. Die Größe der Knöpfe kann man nach Anwahl des Menüpunktes `Service´ bestimmen. Über die Größe des Fensters legt man die maximale Anzahl der Knöpfe fest.

Zur Programmierung der eigenen Fernbedienung muß der Menüpunkt `Bearbeiten/Lernen´ angeklickt werden. Sofort ist das gesamte Fenster mit Knöpfen bedeckt. Wird jetzt ein Knopf angeklickt, erscheint das `Lernfenster´. Hier bestimmt man die Beschriftung des Knopfes und seine Funktion. Knöpfe ohne Beschriftung werden unsichtbar, sobald der Modus `Lernen´ durch nochmaliges Anklicken des Menüpunktes desaktiviert wird. Jeder Knopf kann entweder als `normaler´ Sende- oder als Makroknopf betrieben werden. Makro bedeutet, daß mehrere Knopf-Klicks hier zusammengefaßt werden können. Zum Beispiel die Sequenz `Satellitenreceiver einschalten, Fernseher auf SCART, erstes Programm´.

Wegen des kooperativen Multitaskings ist die Lernphase unter Windows 95 besonders kritisch. Daher sollte man beim Lernen IRdeo als einziges Programm aktiv lassen. Sollte das nicht ausreichen, lautet die übliche Maßnahme, weitere unerwünschte Störungen durch das Betriebssystem zu stoppen: die automatische CD-Erkennung ausschalten, die Größe der Auslagerungsdatei statisch einstellen und bei langsamen Rechnern die Anzeige der Uhr aus der Taskleiste nehmen.

IRdeo-Interna

Die Schnittstelle zur IRdeo-Hardware ist mit etlichen Hilfsprogrammen in der Unit SIO.PAS zusammengefaßt. Die kann man sowohl in Delphi- (Version 1 bis 3) wie auch Turbo-Pascal-Projekte (TP 7, mit leichten Modifikationen ab TP 5.5) einbinden. IRdeo.EXE (für Win 3.1x und Win 95) und IRdeo32.EXE (32-Bit-Version für Win 95) steht mitsamt den Quelltexten auf unserem ftp-Server und in der c't-Mailbox.

minpic04.jpg

Mit Bauteilen für nur wenige DM ist das Projekt realisiert - der größere Aufwand liegt in der Software.

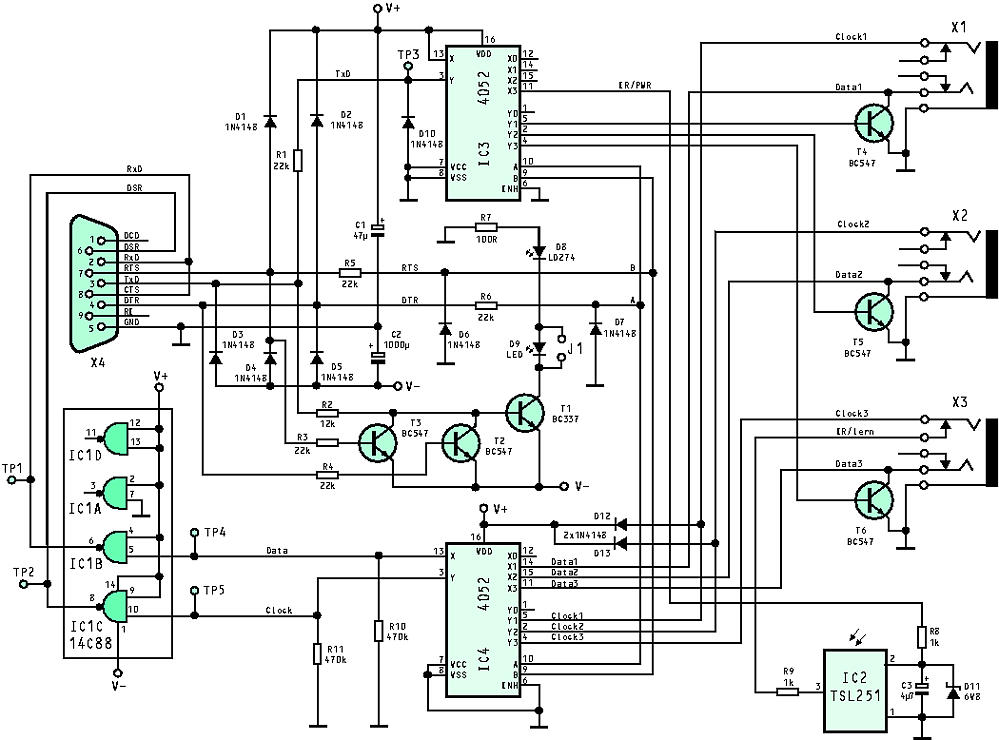
Die IRdeo-Hardware besitzt einen Infrarotempfänger, einen Infrarotsender und drei bidirektionale Schnittstellen zum gleichzeitigen Anschluß von Sony- oder Panasonic-Videogeräten. Das RS-232-Signal wird über eine neunpolige DSub-Buchse angeschlossen, das Videoequipment über drei 3,5-mm-Stereoklinkenbuchsen. 2,5-mm-Klinkenbuchsen sind sehr störanfällig und gehen oft schon vom Angucken kaputt.

Stromschnorrer

Die Schaltung versorgt sich aus den Signalen Data Terminal Ready (DTR), Request to Send (RTS) und Transmit Data (TxD) der RS-232-Schnittstelle des PC über eine Gleichrichterschaltung mit Spannung. Um beim Senden von Infrarotstrahlung nicht ungewollt eine positive Spannung aufzubauen, wird das Signal TxD nur zur negativen Spannungsversorgung benutzt.

DTR und RTS bestimmen `nebenbei´ auch die Funktion der Schaltung. Sind beide negativ, ist die Infrarotleuchtdiode aktiv und sendet die Signale, die über TxD hereinkommen. DTR, RTS und TxD laden einen Pufferkondensator von 1000 µF auf, der dafür genügend Energie bereithält. In der Schaltung ist die Standard-Infrarotdiode LD274 verbaut, die laut Spezifikation für 100 mA ausgelegt ist. Variationen der Schaltungen für Infrarotdioden höherer Leistung oder mehrere in Reihe (= größere Reichweite) sind möglich.

minpic03.jpg

Achten Sie bei der Bestückung auf die Polung der Halbleiter und Kondensatoren. Die winzige Linse des TSL261 muß zum Platinenrand zeigen.

In den anderen drei Kombinationen von DTR und RTS (-+, +-, ++) ist eine der drei Videoschnittstellen aktiv. Die Signale DTR und RTS steuern die zwei Multiplexer-Bausteine 4052 (IC3 und IC4). Mit diesen werden die zwei Signale der drei Klinkenbuchsen wechselweise auf den Treiberbaustein 14C88 (unbedingt CMOS-Ausführung verwenden!) geschaltet, der die Signale auf RS-232-Potential hievt. Die Empfänger für das Videoequipment der IRdeo-Schnittstellen sind als sehr hochohmige, rein passive Open-Collector-Schaltungen ausgelegt. Zum Senden von Kommandos an das Videoequipment wird der positive Anteil des Signals TxD ebenfalls über einen Multiplexer 4052 (IC3) an die Transistoren T4 bis T5 geleitet, die zum Kurzschließen der `heißen´ Enden der Klinkenbuchse dienen.

Rotlichtbestrahlung

Herz der Infraroterkennung ist der analoge Baustein TSL261 von Texas Instruments. Er besteht aus einer Photodiode und einem Operationsverstärker, die zusammen in einem schwarzen, für Infrarotstrahlung durchlässigen Plastikgehäuse eingebaut sind. Mit einer Flankensteilheit von rund 90 µs integriert dieser Drei-Pin-Baustein die 30 bis 40 kHz der Infrarotfernbedienungen zu einem vergleichsweise `statischen´ Signal. Bleiben drei hochfrequente IR-Impulse aus, schaltet der TSL261 seinen Ausgang wieder auf `0´.

minpic05.jpg

IRdeo hat eine Impulsfolge erkannt und aufgezeichnet. Zusätzlich lassen sich in diesem Fenster Makros zusammenstellen.

minpic07.jpg

Die Default-Tastenbelegung ist nach Belieben änderbar.

Wenn man erlernte Telegramme naturgetreu wiedergeben möchte, muß man die Anstiegs- und Abfallzeit bei der Auswertung berücksichtigen. Durch die sehr große Hysterese in der Verschaltung des TSL261 mit dem 14C88 kann die ansteigende Flanke des TSL261 unberücksichtigt bleiben. Die abfallende Flanke verfälscht allerdings die Messung stark und muß bei der Berechnung der Zeiten entsprechend berücksichtigt werden.

Die Stromversorgung des Infrarotempfängers TSL261 wird über einen Multiplexer-Kanal (IC3, Pin 11) geschaltet und ist nur aktiv, wenn die Signale DTR und RTS positive Spannung führen. Da der Infrarotempfänger nur zum FB-Lernen projektiert ist, haben wir seine Funktionalität etwas eingeschränkt: seine Signale werden nur durchgeschaltet, wenn die Klinkenbuchse X3 nicht belegt ist. Diese Variante erspart Schalter oder Jumper auf der Platine. Die Stromaufnahme ist dank der verwendeten CMOS-Bauteile mit wenigen mA sehr gering. Die von manchen Videogeräten auf der Schnittstellenbuchse zur Verfügung gestellten 5 Volt werden nicht benötigt.

minpic06.jpg

Dieser von IRdeo ausgesendete Infrarot-Burst ist am Transmit-Signal (TxD) der seriellen Schnittstelle aufgenommen.

Eine Kontroll-LED in Serie zur Infrarotsendediode leuchtet bei Aussenden von Infrarotimpulsen. Nach dem erfolgreichen Zusammenbau der IRdeo-Platine kann man diese Kontrolldiode zur Erhöhung der Infrarotleistung mit einem Jumper kurzschließen oder durch eine weitere Infrarotdiode ersetzen. Den Test der Hardware erleichtert eine Service-Seite im Programm, in die man mit `Bearbeiten/Service´ gelangt. Hier kann man RTS und DTR setzen und den Status von CTS und DTR beobachten (rot = -12 V, grün = +12 V).

Zweckentfremdet

Zur Aussendung der mit 38 kHz gepulsten Infrarotblitze wird der SIO-Baustein auf die höchstmögliche Baudrate von 115,2 kBaud programmiert; für eine Grundschwingung bei 38,4 kHz (26 µs) braucht man dann 3 Bit von je 8,7 µs. Die Wortlänge wird passend auf neun Bit eingestellt: ein Start-, sieben Daten- und ein Stoppbit, womit drei Perioden in ein Byte passen - zumal als Impulsform kurze Impulse mit einem Tastverhältnis von 1:2 genügen. Inklusive Start- und Stoppbit ergibt sich so die Impulsfolge `100100100´. Das Datenbyte `0010010´ muß zum Aussenden über COM auf 0100100 gedreht und schließlich auf 1011011 = $5B negiert werden, da die serielle Übertragung mit dem LSB beginnt und der Treiber-Transistor das Signal invertiert. In ein Byte passen zwischen einem und drei Impuls-Schwingungen, wenn man gegebenenfalls den Rest mit Nullen auffüllt. Die sehr einfache Routine `Burst-Out´ zum Aussenden der Infrarotstrahlung erhält als Parameter die Anzahl der auszusendenden Schwingungen.

Bestückt und ausprobiert

Viel kann man mit der vorgefertigten Platine eigentlich nicht falsch machen - bestenfalls eine der sechs Drahtbrücken vergessen oder eine der vielen Dioden falsch polen. Für ganz harte Selbstbau-Freaks haben wir das Layout als eps-File auf unseren Server gepackt; ohne entsprechendes Equipment wie Ätzschale und Präzisions-Bohrmaschine sollten Sie auf Eigenleistung hier besser verzichten.

Die Schaltung wird über ein `staightes´ 9poliges Flachband- oder Modem-Anschlußkabel (male/female) mit dem PC verbunden. Wenn bei der Timing-Messung die rote LED aufblitzt, ist dies schon ein gutes Zeichen. Der Test der Lern-Elektronik ist kaum schwieriger: im Service-Fenster RTS und DTR aktivieren und eine Fernbedienung mit irgendeiner gedrückten Taste vor den Infrarot-Empfänger halten; das Feld DSR sollte nun blinken.

Ausblick

Der mögliche Einsatz von IRdeo ist vielfältig. Leichte Modifikationen von Infrarotbefehlen entlocken den zu steuernden Geräten oft ungeahnte Fähigkeiten, die weder mit einer vorprogrammierten noch mit einer normalen lernenden Fernbedienung möglich sind. Und über den bequemen Videoschnitt haben wir noch gar kein Wort verloren - mehr dazu in der nächsten c't. (cm)

Literatur
[1] Dieter Bartoschak, Gary Bente, Rotlicht-Bestrahlung, Infrarot-Fernsteuerung am PC-Druckerport, c't 7/91, S. 200 und Der PC sieht rot, Infrarot-Logic-Analyzer am Druckerport, c't 8/91, S. 174

[2] Carsten Meyer, Camcorder-Schnittstellen Panasonic Edit und Sony Control-L, c't 12/93, S. 287 und c't 1/94, S. 22

[3] Ekkehard Pofahl, Schnitt-Stelle, Linearer Videoschnitt mit einfachsten Mitteln, c't 11/96, S. 400

Kasten 1


Stückliste

Halbleiter
IC114C88, 75C188
IC2TSL261, TSL251
IC3, IC4HCF4052
T1BC337
T2...T6BC547
D1...D7, D10, D12, D131N4148
D8LD274
D9LED rot 5mm
D11ZPD6V8
Widerstände
R1,R3...R622k
R212k
R8,R91k
R10, R11470k
Kondensatoren
C147µ 16V
C21000µ 16V
C34µ7 35V
SonstigesPlatine IRdeo, eMedia Best.Nr. 9806266B
3 Klinkenbuchsen m. Schalter, Print 3,5mm
1 DSub-Buchse 9pol. female